漏水案件
貝沙灣南岸住宅滲漏項目
貝沙灣南岸住宅滲漏源頭鑑定案
項目背景
2025年3月,銀晉公證行受託調查香港薄扶林貝沙灣南岸某高層住宅單位滲漏問題。業主發現房間、走廊及廚房等多處出現牆身水漬、地板霉變及木飾開裂,經管理處初步檢查後,懷疑與外牆及公共管道滲漏有關,需明確責任歸屬與維修方案。
一、關鍵發現與科學證據
滲漏根源定位
紅外線掃描顯示,平台公共喉管槽內部分金屬喉管未更換為膠管,接口處存在鏽蝕與水漬痕跡。
比對室內外溫度與濕度數據,確認滲水路徑由平台防水層失效後蔓延至室內。
室內損壞評估
房間:牆身批盪剝落、木地板變形,地腳線霉腐(圖1圖2)。
廚房:鋅盤組合櫃霉變、雲石門檻斷裂,電器受潮風險高(圖3圖4)。
二、技術方案與責任分析
檢測區域: 平台公共喉管槽 室內空間
受損情況: 金屬喉管鏽蝕、防水層裂縫
牆身/地板霉變、木結構腐
關聯證據:紅外線掃描溫度異常、濕度超標
目視與濕度檢測數據吻合
責任結論:滲漏主因係公共設施維護不當(喉管老化未更換),次要因素為平台防水層長期失效,管理單位需承擔主要責任。
(公共喉管槽位置)
三、維修建議與成本評估
緊急工程:更換公共喉管槽內金屬喉為膠管,重做平台防水層(預算約港幣15萬元)。
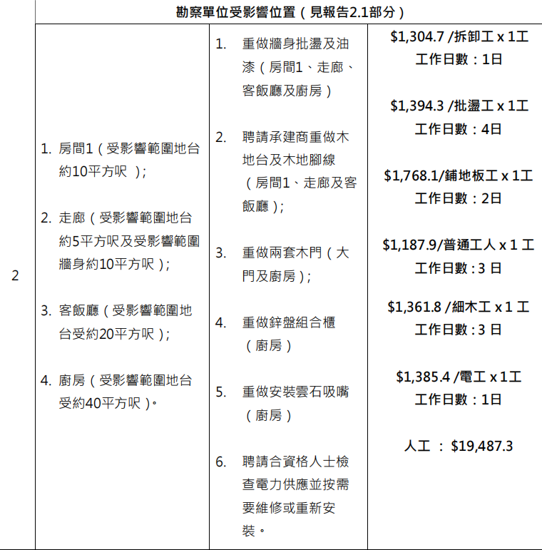
室內修復:拆除受損木地板、牆身批盪及廚櫃,更換防潮材料(預算約港幣12.7萬元)。
總成本:依據政府2024年工資標準,工程總費用約港幣27.7萬元,工期8-10工作日。
銀晉點評
高端住宅滲漏常隱藏於裝修層後,本案透過紅外線掃描與目視法交叉驗證,精準鎖定公共設施缺陷,避免業主承擔不當損失。
(損失評估及維修清單)
法律效力
報告由特許測量師 梁嘉駿先生(MRICS, MCIOB) 簽署,符合《區域法院規則》附錄E標準。
檢測數據與現場照片鏈結成證據鏈,具法庭採納資格。
立即諮詢同類檢測服務
若您的物業需進行防水層驗收或滲漏診斷,歡迎致電 +852 34899268,獲取定制化檢測方案。


















